搜索
ss
关于我们

Home  /  关于奥翔

全部分类

信息公告

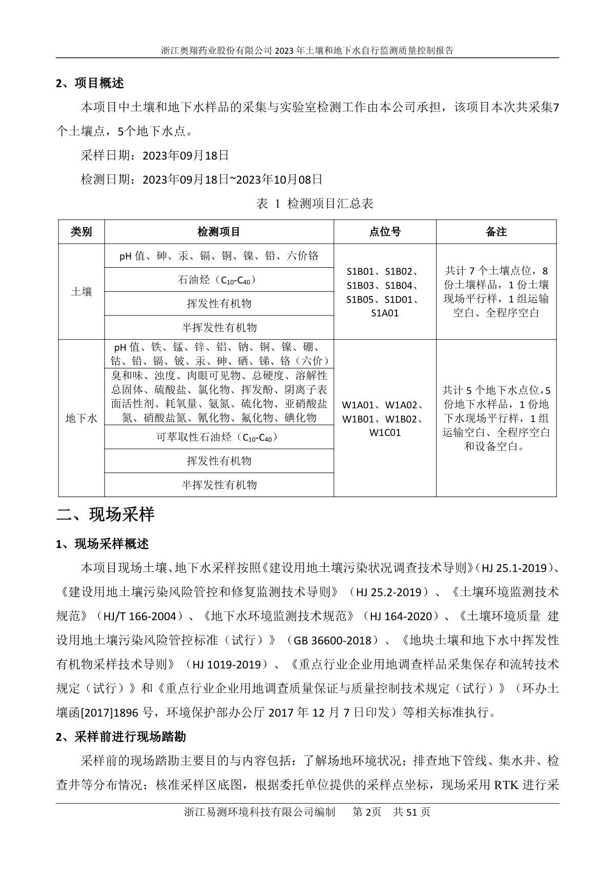
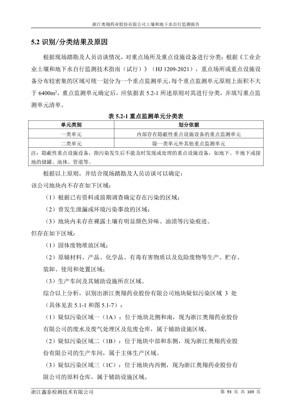
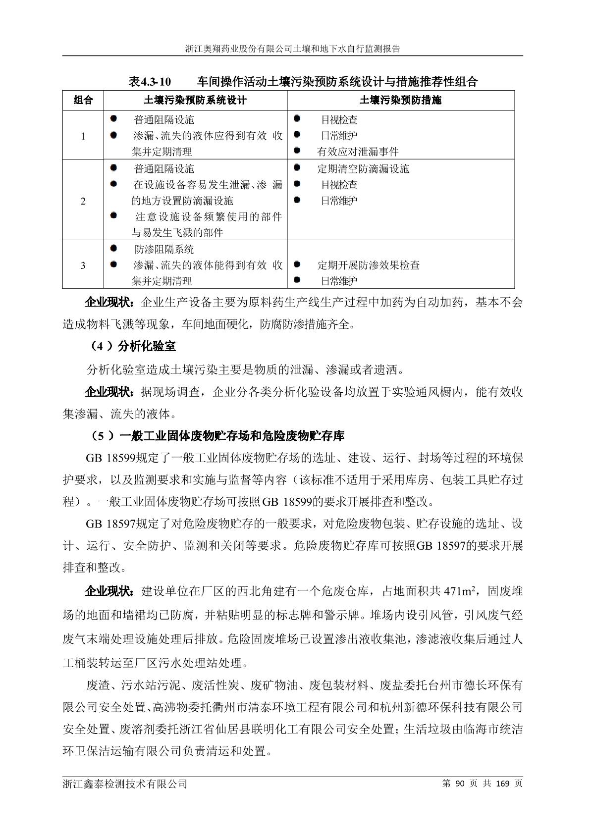
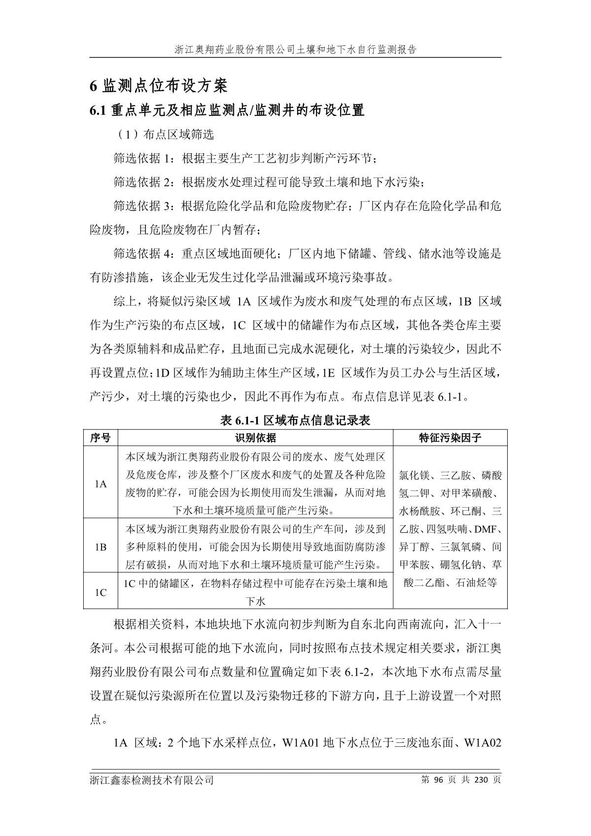
欧宝·官方端网站在线土壤和地下水自行监测报告2023

  • 分类:信息公告
  • 作者:
  • 来源:
  • 发布时间:2023-12-29 15:58
  • 访问量:

【概要描述】

欧宝·官方端网站在线土壤和地下水自行监测报告2023

【概要描述】

  • 分类:信息公告
  • 作者:
  • 来源:
  • 发布时间:2023-12-29 15:58
  • 访问量:
详情

Copyright © 欧宝·官方端网站在线  浙ICP备09045528号   网站建设:中企动力台州